|
|
5G这个字眼从出现到现在已经有一段时间了,在这期间,有关部门和相关行业都在积极推进5G相关设备研发的步伐,推动5G与人工智能、物联网、云计算、大数据、边缘计算等新信息技术的紧密融合;各种媒体也积极地向大众科普5G技术,从频率范围到频段,从低时延到低功耗,各种信息扑面而来。
4 B0 S) |9 E) D8 Q2 ]1 n
. D: g( }/ ~* e0 m1 }# d: C$ e6 U- B8 D* g& G9 C7 K
当然,这让人们又多了一个茶余饭后的话题。不过比起5G在未来更高更远的发展,人们更关心的是“5G快不快,贵不贵”等与我们息息相关的问题。到目前为止,5G速度已有多人进行监测,并最终以数据的形式呈现。但究竟快不快,也要用户自己上手体验了才能真正感受到。那我们今天就聊一聊大家最关心的5G资费的事儿。
, t. _1 e1 h8 K) | # D( _4 m8 H( }- ^' j) F/ [
0 U. s, ~" {% a 超强体验包来袭 尝鲜5G; O8 h, l. a( j
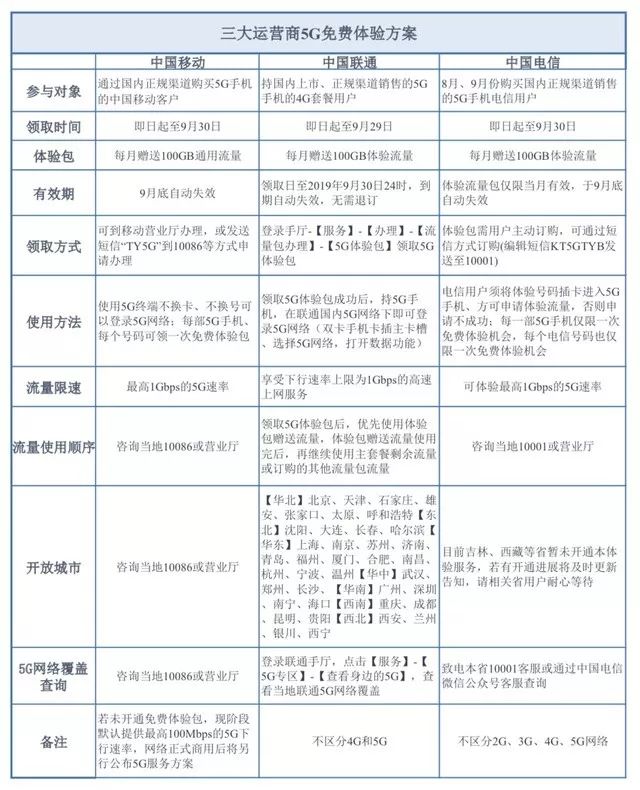
伴随5G手机的开售,中国移动、中国联通、中国电信三大运营商也开始对5G信号的建设展开猛烈攻势,虽然目前还未正式推出5G套餐资费,但均推出了5G体验包。凡是购买了5G终端设备的用户都可以免费领取进行体验。下图就是根据三大运营商官方消息进行收集整理,方便已经拥有5G手机的用户查看并办理(可能存在地区差异,办理前可咨询当地营业厅)。
: b' |7 A; X' F+ K( t 看来三大运营商在5G套餐体验这件事上基本情况相似,每月赠送100GB流量,并将速度1Gbps以内,最终于9月底自动失效。+ j! \; ~/ {: z' b. p( ^4 w
! n: y9 m/ y3 h5 e8 F, `1 G- t
- ?7 X9 `- Z- H
4 }9 X% _6 i+ ?+ o: U0 Z1 O 快了 5G套餐资费预计9月份出炉3 M- j8 y9 [5 I
面对广大网友和各个媒体记者的追问,5G套餐资费迟迟没有公布,不过三大运营商也都对此事做出了回应,三家也有各自的特点。
4 c$ K5 q5 ^2 ~+ G; Z1 W; e6 r 中国联通董事长王晓初曾透露,5G套餐最低每月190元,将在过渡期(11月22日前)以增加功能包的方式进行;中国移动则是透露了套餐预计9月份推出,目前还在研究计费模式与方案;中国电信则表示5G套餐的价格综合几个方面的因素,公司一定会做出理性研判。, J. |1 k: y- l2 b: c6 n) r
, o; V( O8 L/ |, D9 W: e9 G3 u; x
2 {4 U& X5 @* @7 S b6 G
目前有消息透露,联通和电信的5G套餐资费分别为190元起和199元起,有网友表示三位数的价格还是太贵了。
7 P# L3 {2 Y( ~- i: I* D: N* H+ M) {4 t/ I- Y5 u: K$ E, L
- }, [! k3 U( U# w/ v3 z不过呢,关于定价这件事也不用着急,以4G价格变动的历史来看,差异化定价将会是5G未来定价的策略,就像现在4G套餐有很多种选择一样。中国电信在8月16日也曾表示,后续的5G套餐设置会根据5G特征进行优化,套餐流量会更多。* T& `9 Q* ] q7 g- m$ \
" e& n* X4 q! T/ \% A+ m$ [/ N
3 S) ^& |/ `# } C更何况,就像不限量套餐就是4G时代竞争的产物一样,未来三大运营商在5G用户的争抢上会越来越激烈。虽然这样的发展给4G基站带来了前所未有的压力,导致近期三大运营商纷纷取消了不限量套餐。但网友们也不必担心,在良性竞争的情况下,5G价格一定会越来越亲民的。7 Q% n" l1 [6 R% _8 m; G2 E2 M. m9 Z
6 F# C+ h3 ~9 w! z( c+ j0 W* q
5 ]7 F; F' j1 i
专家预测:资费一定会变 未来5G流量白菜价$ x: d3 P# u& H3 K b/ j+ M
% [) E8 D3 N. Y" Y9 P1 {根据专家预测,未来5G流量肯定会便宜,堪称“白菜价”,单价可能低至几毛钱1GB。不过在未来的5G时代,用户使用流量会更多,在初期每月消费也不会很低。6 ^8 a) j( y1 A( ~5 y6 }

* b6 q U) d5 I7 v& C! [- [6 \1 l1 k, R
三大运营商5G商用放号时间推迟 最早9月20日前
1 y7 _1 S. a* M) e# k
* E3 S/ `( Q) _) q2 b前不久,三大运营商刚联合发布了一则重磅消息,9月1日5G网络进入全面商用阶段。眼看着要到了“交货日期”,运营商们宣布5G商用放号时间推迟,9月20日前或者国庆后。究其原因还是在基站建设的过程中技术难度非常大,再加上资金压力,于是需要预留更多的准备时间来进行建设。
v6 M" V# |: O4 w+ W7 G
' m1 R/ `; b+ T. R1 e4 Q8 B2 q( I2 i( ~: A* b
这样一来,5G真正落实到千家万户又远了一些。所以广大网友也放宽心,无论是5G还是价格更亲民的5G套餐,该来的总会来的。6 X, ?$ A8 b0 R4 a5 ]' a: C
; v6 C3 f7 n! L( J) Y
; G. M |# r/ F, |来源:http://mp.weixin.qq.com/s?src=11×tamp=1567089003&ver=1820&signature=j4avD8tRO2IFoBeAmHO0R8FQHrTNXOLKYxcVqWYNzp9kJELhxdQ03C74wMKk5k4qW1y-FdhZ6vtpq7I7Gx2qMcW0dUFhCcq4S1731eUAkoWEaR3iDoQcQBZjAnvx1MTl&new=1
$ w& U5 S! o( Q: c$ y# [免责声明:如果侵犯了您的权益,请联系站长,我们会及时删除侵权内容,谢谢合作! |
本帖子中包含更多资源
您需要 登录 才可以下载或查看,没有账号?立即注册
×
|